中国是一个地震多发的国家,近几年的九寨沟地震等再一次将广大国民推到了痛苦与离别的深渊,作为高端加固材料制造商,悍马加固有义务为大家讲解---既有建筑的抗震加固标准。

一、抗震标准划分
根据抗震标准划分主要根据其使用功能重要性来划分,为四个等级:甲、乙、丙、丁四类:
1.丁类建筑,地震破坏或倒塌不会影响上述各类建筑,且社会影响、经济损失轻微的建筑。一般指储存物品价值低,人员活动少的单层仓库建筑;
2.丙类建筑,地震破坏后有一般影响及其他不属于甲、乙、丁类的建筑;
3.乙类建筑,主要指使用功能不能中断或需尽快恢复,及地震破坏会造成社会重大影响和国民经济重大损失的建筑;
4.甲类建筑,地震破坏后对社会有严重影响,对国民经济有巨大损失或有特殊要求的建筑。
所以,既有建筑抗震加固的抗震设防标准,应符合下列要求:
1.丁类抗震建筑,一般情况下,地震作用可不降低;7~9度时抗震措施按本地区设防烈度降低一度采用,6度时不降低。
2.丙类抗震建筑,地震作用和抗震措施均按本地区设防烈度采用。
3.乙类抗震建筑,地震作用应按本地区抗震设防烈度计算,抗震措施,当设防烈度为6~8度时,应提高一度采用,当为9度时应适当提高;对较小的乙类建筑,可采用抗震性能好,经济合理的结构体系,并按本地区的抗震设防烈度采取抗震措施。乙类建筑的地基基础可不提高抗震措施。
4.甲类抗震建筑,应提高设防烈度一度设计(包括地震作用和抗震措施)。
二、建筑抗震加固
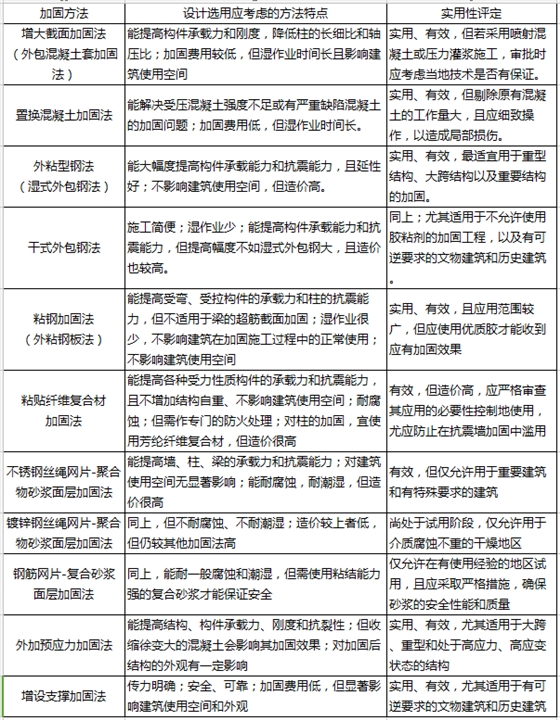
1.混凝土结构建筑抗震加固,若建筑结构承载力能满足正常使用要求,宜优先选用改变结构体系而不加固其构件的方法。当需要加固混凝土结构构件时,其设计选用的加固方法要遵循下表规定要制定:

2.砌体结构建筑抗震加固:砌体结构的抗震加固,应首先对其整体牢固性的构造进行完善和必要的增强。当需对砌体结构构件进行抗震加固时,其设计选用的加固方法应符合下表的规定:

好了,以上就是既有建筑的抗震加固设计规定。总的来说,对既有建筑的抗震加固,是要先对其进行鉴定评估,再针对性的作出抗震加固方案。
本文链接http://www.shhorse.com/Article/ylzcsjfyjzd_1.html
(本文来源于网络,悍马加固整理报道,如有侵权,请联系删除。另,转载请注明出处,否则后果自负。)



碳纤维板
透明裂缝修补胶